ParkAlot
Redesigning a parking app to improve usability and fix user pain points throughout the entire process.

Introduction
The Goal
Simplify the parking experience by helping drivers quickly find, compare and choose nearby parking options while saving time and lowering costs in car-dependent
urban environments.

Target Users
Independent drivers aged 24 and above who frequently search for nearby parking options in large urban areas.

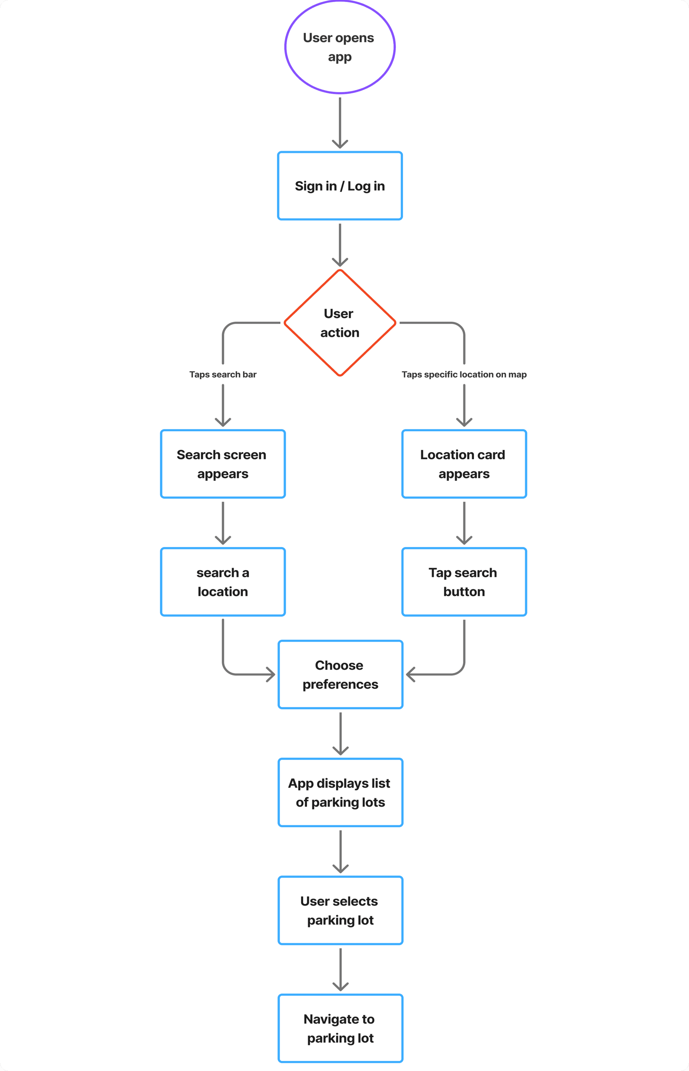
User Flow
The flow represents the app’s primary scenario, highlighting how it supports drivers who needs to find
nearby parking.

User Survey
Research Method: Qualitative free-structured interviews and face-to-face usability testing.
Sample Size: 8 participants.
Reasoning: The project is still in development and available only in test mode, so a fast and efficient research approach was needed to gather actionable feedback.
Before Screens

After Screens
The before screens reflect the dev team’s first attempt to translate their technical vision into a functional product and after screens was my attempt to fix user pain points and my notes.


“Its not possible to make the letters visible when creating a password for a new account, so its not possible to know if a basic mistake was made in the password.”
“When creating a user, a notification appears at the bottom saying please confirm the email in the inbox. It does not sound professional at all.”
The transition to the login screen after completing registration, is not immediately clear to some users and causes confusion. An automatic redirect or a clearer visual transition would improve clarity.


"I would write “Continue to the site” here instead of “Back to homepage.”
"Why is there a download button if I’m already coming from the app directly?"




“Missing the option to long-press on the screen to place the search point where I want if I don’t know the exact street name and only know how it looks.” (was added in the next screen)
“I would make the back button not exit the app completely but go back, its annoying.”
Combine the tab menu button with the search bar at the top, change the button structure to a square with rounded corners for easier press, and remove the white background so the map does not have unnecessary occupied space and remains clean.
When entering the app, the user should approve location access, not only when tapping the button. In addition, create a state where the button changes appearance when the user moves away from their current location, in order to Inform the user.
The problem-report button was already handled by adding clear built-in identifying icons and dividing it into visually clear categories. ✓


“Click here” looks clunky and the press is a bit buggy, a smoother transition or clearer presentation is needed.




"How do I search my location here?"
Add recent searches and favorites, along with improving the visual appearance.



Modern UI refinements to improve visual clarity and consistency.



“For minutes, I would make increments of 5–15 minutes. No one will write that they’re parking for 42 minutes, and no parking lot charges that way.”
“Days? Is that even the target audience of the app?”
Also UI refinements to improve visual clarity.




“I feel stuck here, what now? How do I go back?"
"There’s an unnoticeable button at the top right that I missed. It would be better to have a visible button as well as the option to swipe back, like most smartphones today.”
Need to add a list to guide the user when browsing through the parking options.


“There’s nothing in the side menu?”
Still under development, but was mentioned as part of the feedback.
Landing page
In the prototype, I present a rebrand of the product, changing the name from “ParkAlot” to “PARKO” and using a new font to create a more modern, startup oriented look. The name PARKO was chosen for its familiarity within the parking space, helping the product feel more recognizable and credible.
Feedback (in progress)

x
x

x
x

x
x

x
x
ParkAlot
Redesigning a parking app to improve usability and fix user pain points throughout the entire process.


Introduction
The Goal
Simplify the parking experience by helping drivers quickly find, compare and choose nearby parking options while saving time and lowering costs in car-dependent urban environments.


The Problem
Independent drivers aged 24 and above who frequently search for nearby parking options in large urban areas.


User Flow
The flow represents the app’s primary scenario, highlighting how it supports drivers who needs to find nearby parking.


User Survey
Research Method: Qualitative free-structured interviews and face-to-face usability testing.
Sample Size: 8 participants.
Reasoning: The project is still in development and available only in test mode, so a fast and efficient research approach was needed to gather actionable feedback.
Before Screens


After Screens
The before screens reflect the dev team’s first attempt to translate their technical vision into a functional product and after screens was my attempt to fix user pain points and my notes.




“Its not possible to make the letters visible when creating a password for a new account, so its not possible to know if a basic mistake was made in the password.”
“When creating a user, a notification appears at the bottom saying please confirm the email in the inbox. It does not sound professional at all.”
The transition to the login screen after completing registration, is not immediately clear to some users and causes confusion. An automatic redirect or a clearer visual transition would improve clarity.




I would write “Continue to the site” here instead of “Back to homepage.”
Why is there a download button if I’m already coming from the app directly?








“Missing the option to long-press on the screen to place the search point where I want if I don’t know the exact street name and only know how it looks.” (was added in the next screen)
“I would make the back button not exit the app completely but go back, its annoying.”
Combine the tab menu button with the search bar at the top, change the button structure to a square with rounded corners for easier press, and remove the white background so the map does not have unnecessary occupied space and remains clean.
When entering the app, the user should approve location access, not only when tapping the button. In addition, create a state where the button changes appearance when the user moves away from their current location, in order to Inform the user.
The problem-report button was already handled by adding clear built-in identifying icons and dividing it into visually clear categories. ✓




“Click here” looks clunky and the press is a bit buggy, a smoother transition or clearer presentation is needed.








"How do I search my location here?
Add recent searches and favorites, along with improving the visual appearance.






Modern UI refinements to improve visual clarity and consistency.






“For minutes, I would make increments of 5–15 minutes. No one will write that they’re parking for 42 minutes, and no parking lot charges that way.”
“Days? Is that even the target audience of the app?”
Also UI refinements to improve visual clarity.








“I feel stuck here, what now? How do I go back?
There’s an unnoticeable button at the top right that I missed. It would be better to have a visible button as well as the option to swipe back, like most smartphones today.”
Need to add a list to guide the user when browsing through the parking options.




“There’s nothing in the side menu?”
Still under development, but was mentioned as part of the feedback.
Landing page
In the prototype, I present a rebrand of the product, changing the name from “ParkAlot” to “PARKO” and using a new font to create a more modern, startup oriented look. The name PARKO was chosen for its familiarity within the parking space, helping the product feel more recognizable and credible.
Feedback (in progress)


X
X


X
X


X
X


X
X
ParkAlot
Redesigning a parking app to improve usability and fix user pain points throughout the entire process.


Introduction
The Goal
Simplify the parking experience by helping drivers quickly find, compare and choose nearby parking options while saving time and lowering costs in car-dependent urban environments.


The Problem
Independent drivers aged 24 and above who frequently search for nearby parking options in large urban areas.


User Flow
The flow represents the app’s primary scenario, highlighting how it supports drivers who needs to find nearby parking.


User Survey
Research Method: Qualitative free-structured interviews and face-to-face usability testing.
Sample Size: 8 participants.
Reasoning: The project is still in development and available only in test mode, so a fast and efficient research approach was needed to gather actionable feedback.
Before Screens


After Screens
The before screens reflect the dev team’s first attempt to translate their technical vision into a functional product and after screens was my attempt to fix user pain points and my notes.




“Its not possible to make the letters visible when creating a password for a new account, so its not possible to know if a basic mistake was made in the password.”
“When creating a user, a notification appears at the bottom saying please confirm the email in the inbox. It does not sound professional at all.”
The transition to the login screen after completing registration, is not immediately clear to some users and causes confusion. An automatic redirect or a clearer visual transition would improve clarity.




“I would write “Continue to the site” here instead of “Back to homepage.”
“Why is there a download button if I’m already coming from the app directly?”








“Missing the option to long-press on the screen to place the search point where I want if I don’t know the exact street name and only know how it looks.” (was added in the next screen)
“I would make the back button not exit the app completely but go back, its annoying.”
Combine the tab menu button with the search bar at the top, change the button structure to a square with rounded corners for easier press, and remove the white background so the map does not have unnecessary occupied space and remains clean.
When entering the app, the user should approve location access, not only when tapping the button. In addition, create a state where the button changes appearance when the user moves away from their current location, in order to Inform the user.
The problem-report button was already handled by adding clear built-in identifying icons and dividing it into visually clear categories. ✓




“Click here” looks clunky and the press is a bit buggy, a smoother transition or clearer presentation is needed.








“How do I search my location here?”
Add recent searches and favorites, along with improving the visual appearance.






Modern UI refinements to improve visual clarity and consistency.






“For minutes, I would make increments of 5–15 minutes. No one will write that they’re parking for 42 minutes, and no parking lot charges that way.”
“Days? Is that even the target audience of the app?”
Also UI refinements to improve visual clarity.








“I feel stuck here, what now? How do I go back?”
“There’s an unnoticeable button at the top right that I missed. It would be better to have a visible button as well as the option to swipe back, like most smartphones today.”
Need to add a list to guide the user when browsing through the parking options.




“There’s nothing in the side menu?”
Still under development, but was mentioned as part of the feedback.
Landing page
In the prototype, I present a rebrand of the product, changing the name from “ParkAlot” to “PARKO” and using a new font to create a more modern, startup oriented look. The name was chosen for its familiarity within the parking space, helping the product feel more recognizable and credible.
Redesign A
Redesign B
Feedback (in progress)


X
X


X
X


X
X


X
X

