Artur’s Portfolio
MOOD MATCH
Matching people with the perfect place to go out based on their vibe.

Understanding The Challenge
The Goal
Mood Match was created to make going out simple and inspiring. The app’s goal is to instantly connect people with experiences that match their mood and vibe whether solo or with friends.

The Problem
People often find it hard to plan where to go out. Existing apps give outdated or scattered information and don’t match the user’s mood or group needs. This causes wasted time, confusion and missed chances for
fun experiences.

Target Users
Men and women aged 20-30, living in urban areas and going out frequently.
City visitors who want local experiences even without knowing the city.

SWOT
Easy
Advantages:
Widely used Israeli app with strong brand awareness.
Makes it simple to search for nearby businesses and venues.
Includes ratings and reviews that help with decision-making.
Disadvantages:
Information is often outdated like opening hours.
Feels more like a directory than an interactive planning tool.
Users must already know what they’re looking for, discovery is limited.

Zappa
Advantages:
Well-known brand in Israel’s live entertainment scene.
Reliable source for concerts, cultural events and ticket booking.
Provides accurate schedules and purchase integration.
Disadvantages:
Narrow selection only on shows and concerts.
Not built for daily or casual social meetings.
The user journey ends with ticket purchase, it doesn’t cover the full experience of planning a night out.

Tiuli
Advantages:
Big database of nature sites, trails and outdoor activities.
Well-suited for families and outdoor enthusiasts.
Provides seasonal events and detailed activity guides.
Disadvantages:
Focus is mainly on tourism and outdoor trips, not everyday city life.
Doesn’t provide fast, simple tools for casual outings.
Feels more like an informational portal than a lifestyle companion.

Carmel
Advantages:
Offers a broad selection of workshops, couple activities, and attractions.
Organized in clear categories, useful for browsing options.
Good for planned experiences like gifts or events.
Disadvantages:
Functions more as a catalog than a dynamic app.
Lacks spontaneity and real-time decision support.
The experience is transactional, not community or lifestyle driven.


User Survey
First Research Method: Quantitative survey.
Sample Size: 40 participants.
The majority of participants go out at least once a week. The
target audience has high engagement with leisure activities.
78%
65% reported difficulty planning quickly and easily to decide
where to go.
20
16
12
8
4
0
Strongly agree
agree
Both
Disagree
Strongly disagree
Do you usually use apps or websites to plan outings?
29.7%
18.9%
51.4%
Yes
Sometimes
No
Do existing apps help you find places that match your mood
or atmosphere?
Yes
Sometimes
No
Among those who do use apps, 40% said the information
is outdated or incomplete.
40%
The majority of participants agreed they would use an app
that gives personalized recommendations
70%

Interviews
Second Research Method: Qualitative in depth semi structured interviews
Sample Size: 6
Yuval (23):
"You end up jumping between Google, WhatsApp, and apps like Easy, and in the end you just get lost. An app that organizes everything in one place would make the process much easier."
Ron (25):
"Many times I don’t even know what I feel like doing. If something could suggest ideas for me, it would help me actually go out instead of staying stuck at home."
Talia (22):
"I arrived at a place that Easy showed as open, but it was closed. If an app gave me reliable, updated info, I would trust it and use it more."
Roi (28):
"Usually I wait for a friend to organize the night. If it doesn’t work out, I just go back to sleep. If there was a way to plan together easily, it would really help."
Ilan (20):
"Most apps don’t feel real what they show in photos isn’t what you actually get. I want something that feels authentic and reliable."
Yaniv (24):
"Too many ads or fake recommendations would turn me off. If it’s not real or trustworthy, I just won’t use it."
User Personas


The Solution
01 Going Out Made Effortless
A mobile app that helps people find where to go out fast, simple and stress free. By analyzing users’ preferences, time and location, it recommends nearby experiences.
02 Personalized Experiences, Instantly
Using an AI-based mood system, the app personalizes suggestions to both individuals and groups. It brings one smooth flow so users can stop scrolling between apps.
Information Architecture

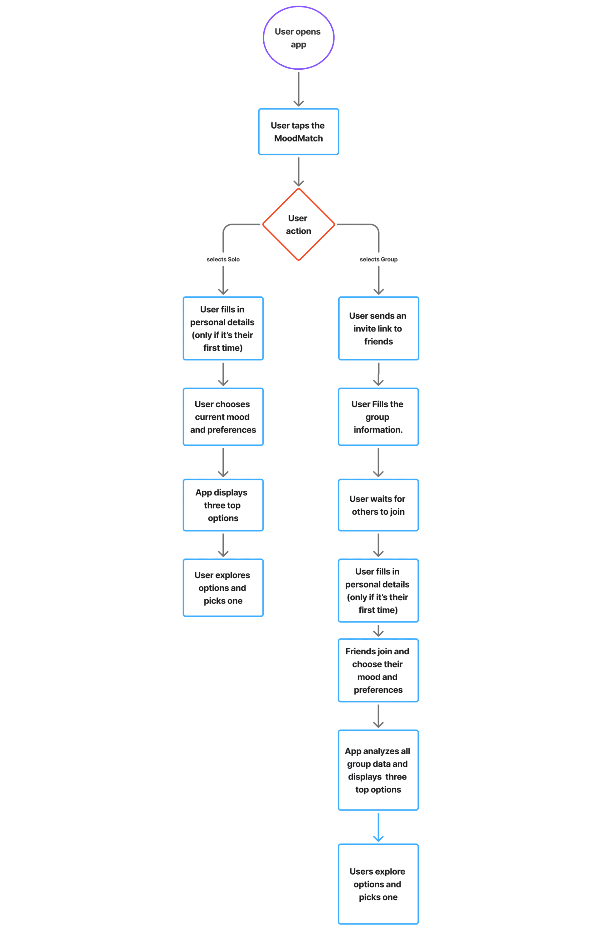
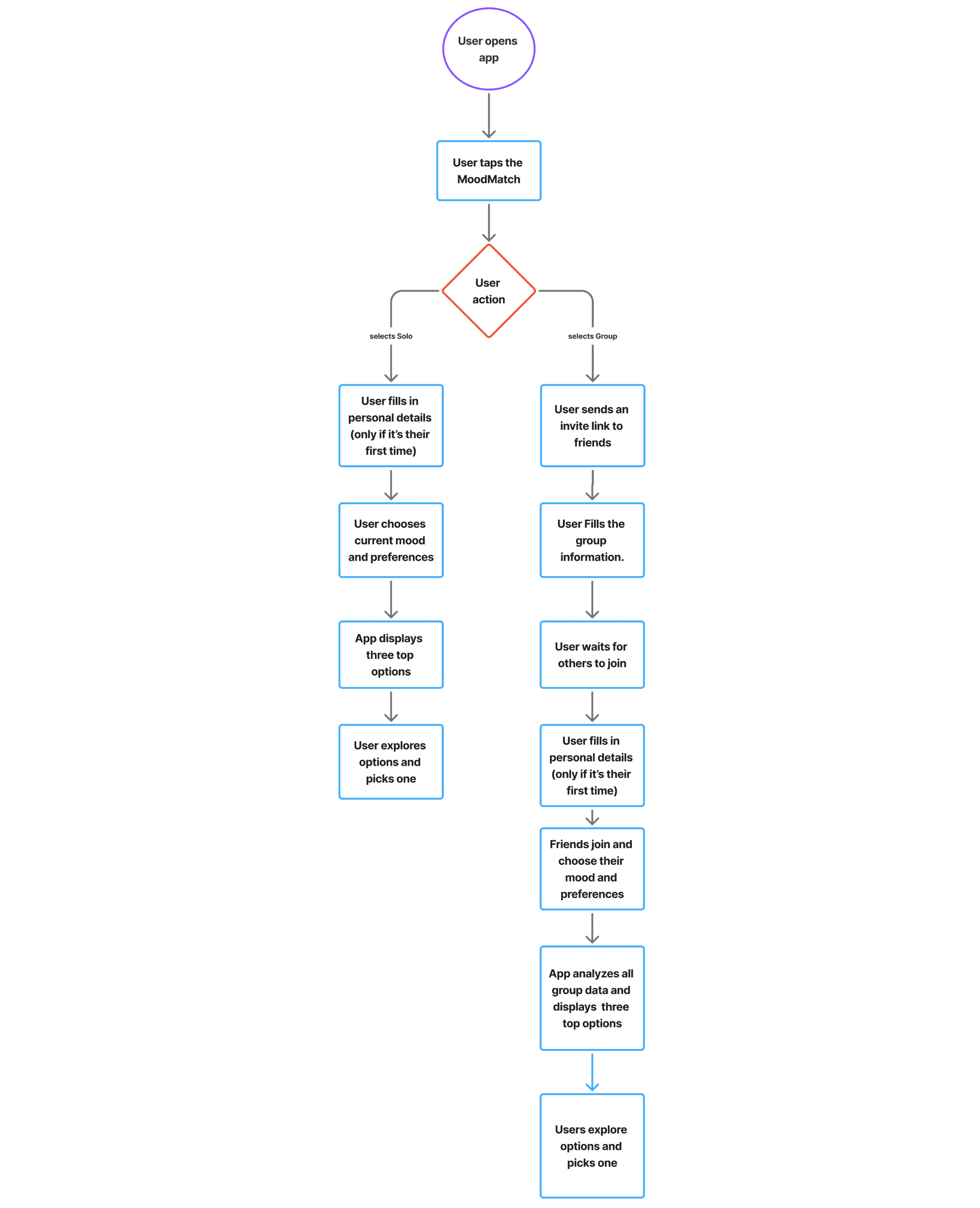
User Flow
I chose these scenarios from the two personas to highlight key moments where the app creates value: helping Dani quickly find a place that matches his mood and budget, and helping Michal coordinate group plans smoothly so everyone can choose a place that fits their shared vibe without long discussions or wasted time.

Business Models

Affiliate marketing
The app earns a small commission whenever users book tickets, order rides or make purchases through integrated links like Taxis or event platforms directly from the recommendation screen.

B2B
Entertainment venues pay for promotion inside the app through personalized coupons offered in the rewards system. Users receive these rewards after leaving a review, which helps improve the algorithm.

Advertising Revenue
Non intrusive ads appear only on the home screen, never during active user flows. This provides steady income without harming the user experience or cluttering the interface.
Wireframes
Color Palette

Dark Purple = emotional, expressive | Gold = excitement, reward
Typography
H1
Bold 32px
H2
Semi Bold 24px
H3
Medium 18px
H4
Medium 16px
P1
medium 14 px
P2
Medium 12px
Aa
Poppins
Ab. Bb. Cc. Dd. Ee. Ff. Gg. Hh. Ii. Jj. Kk. Mm.
Nn. Oo. Pp. Qq. Rr. Ss. Tt. Uu. Ww Xx. Yy. Zz
Icons

App Icon

First User flow










Second User flow












Rewards & System




Landing page
Wire-frame
Final page
MOOD MATCH
Matching people with the perfect place to go out based on their vibe.

Understanding The Challenge
The Goal
Mood Match was created to make going out simple and inspiring. The app’s goal is to instantly connect people with experiences that match their mood and vibe
whether solo or with friends.

The Problem
People often find it hard to plan where to go out. Existing apps give outdated or scattered information and don’t match the user’s mood or group needs. This causes wasted time, confusion and missed chances for
fun experiences.

Target Users
Men and women aged 20-30, living in urban areas and going out frequently.
City visitors who want local experiences even without knowing the city.

SWOT


User Survey
First Research Method: Quantitative survey.
Sample Size: 40 participants.
The majority of participants go out at least once a week. The target audience has high engagement with leisure activities.
78%
65% reported difficulty planning quickly and easily to decide where to go.
20
16
12
8
4
0
Strongly agree
agree
Both
Disagree
Strongly disagree
Do you usually use apps or websites to plan outings?
29.7%
18.9%
51.4%
Yes
Sometimes
No
Do existing apps help you find places that match your mood or atmosphere?
Yes
Sometimes
No
Among those who do use apps, 40% said the information is outdated or incomplete.
40%
The majority of participants agreed they would use an app that gives personalized recommendations
70%


Interviews
Second Research Method: Qualitative in depth semi structured interviews
Sample Size: 6
Yuval (23):
"You end up jumping between Google, WhatsApp, and apps like Easy, and in the end you just get lost. An app that organizes everything in one place would make the process much easier."
Ron (25):
"Many times I don’t even know what I feel like doing. If something could suggest ideas for me, it would help me actually go out instead of staying stuck at home."
Talia (22):
"I arrived at a place that Easy showed as open, but it was closed. If an app gave me reliable, updated info, I would trust it and use it more."
Roi (28):
"Usually I wait for a friend to organize the night. If it doesn’t work out, I just go back to sleep. If there was a way to plan together easily, it would really help."
Ilan (20):
"Most apps don’t feel real what they show in photos isn’t what you actually get. I want something that feels authentic and reliable."
Yaniv (24):
"Too many ads or fake recommendations would turn me off. If it’s not real or trustworthy, I just won’t use it."
User Personas
The Solution
01 Going Out Made Effortless
A mobile app that helps people find where to go out fast, simple and stress free. By analyzing users’ preferences, time and location, it recommends nearby experiences.
02 Personalized Experiences, Instantly
Using an AI-based mood system, the app personalizes suggestions to both individuals and groups. It brings one smooth flow so users can stop scrolling between apps.
Information Architecture

Business Models
Affiliate marketing
The app earns a small commission whenever users book tickets, order rides or make purchases through integrated links like Taxis or event platforms directly from the recommendation screen.


B2B
Entertainment venues pay for promotion inside the app through personalized coupons offered in the rewards system. Users receive these rewards after leaving a review, which helps improve the algorithm.


Advertising Revenue
Non intrusive ads appear only on the home screen, never during active user flows. This provides steady income without harming the user experience or cluttering
the interface.


Wireframes
First User flow










Color Palette
#
8
B
0
0
9
9
#
E
7
E
5
E
7
#
A
6
5
9
E
A
#
C
F
D
4
D
E
#
F
5
C
0
1
A
Typography
Icons

App Icon


Dark Purple = emotional, expressive | Gold = excitement, reward
H1
Bold 32px
H2
Semi Bold 24px
H3
Medium 18px
H4
Medium 16px
P1
medium 14 px
P2
Medium 12px
Aa
Poppins
Ab. Bb. Cc. Dd. Ee. Ff. Gg. Hh. Ii. Jj. Kk. Mm.
Nn. Oo. Pp. Qq. Rr. Ss. Tt. Uu. Ww Xx. Yy. Zz
Second User flow












Rewards & System




Landing page
Wire-frame
Final page

Dani Levi




University Student
Tel Aviv campus
23 years old
Male
Goals
Find places that match his energy and mood quickly.
Save time by skipping endless searches online.
Discover affordable, student friendly hangouts nearby.
Frustrations
Spends too much time deciding where to go.
Often reaches places that are full or not open.
Ends up staying home when plans fall apart.
Pain Points
Wasted time searching across multiple apps.
No clear fit between vibe and place choice.
Dependent on friends to organize outings.
Needs
A simple app that suggests places based on mood and budget.
Real-time info on availability and opening hours.
Option to plan or join group going out easily.

Michal Cohen




Marketing in Tech
Tel Aviv with a partner
29 years old
Female
Goals
Organize group outings that fit everyone’s vibe.
Enjoy calm, quality experiences after busy workdays.
Discover authentic, local spots to share with friends.
Frustrations
Hard to agree with friends on one place.
Too many options and reviews to compare.
Feels that many places online look better than they are.
Pain Points
Time wasted coordinating with different people.
Information overload and unreliable reviews.
Difficulty matching the outing style to group mood.
Needs
Smart planning tools to match shared preferences.
Trusted suggestions based on atmosphere and crowd.
Smooth, one place experience for searching and booking.
Easy
Advantages:
Widely used Israeli app with strong brand awareness.
Makes it simple to search for nearby businesses and venues.
Includes ratings and reviews that help with decision-making.
Disadvantages:
Information is often outdated like opening hours.
Feels more like a directory than an interactive planning tool.
Users must already know what they’re looking for, discovery is limited.


Zappa
Advantages:
Well-known brand in Israel’s live entertainment scene.
Reliable source for concerts, cultural events and ticket booking.
Provides accurate schedules and purchase integration.
Disadvantages:
Narrow selection only on shows and concerts.
Not built for daily or casual social meetings.
The user journey ends with ticket purchase, it doesn’t cover the full experience of planning a night out.

Tiuli
Advantages:
Big database of nature sites, trails and outdoor activities.
Well-suited for families and outdoor enthusiasts.
Provides seasonal events and detailed activity guides.
Disadvantages:
Focus is mainly on tourism and outdoor trips, not everyday city life.
Doesn’t provide fast, simple tools for casual outings.
Feels more like an informational portal than a lifestyle companion.


Carmel
Advantages:
Offers a broad selection of workshops, couple activities, and attractions.
Organized in clear categories, useful for browsing options.
Good for planned experiences like gifts or events.
Disadvantages:
Functions more as a catalog than a dynamic app.
Lacks spontaneity and real-time decision support.
The experience is transactional, not community or lifestyle driven.


User Flow
I chose these scenarios from the two personas to highlight key moments where the app creates value: helping Dani quickly find a place that matches his mood and budget, and helping Michal coordinate group plans smoothly so everyone can choose a place that fits their shared vibe without long discussions or wasted time.


MOOD MATCH
Matching people with the perfect place to go out based on their vibe.

Understanding The Challenge
The Goal
Mood Match was created to make going out simple and inspiring. The app’s goal is to instantly connect people with experiences that match their mood and vibe whether solo or with friends.


The Problem
People often find it hard to plan where to go out. Existing apps give outdated or scattered information and don’t match the user’s mood or group needs. This causes wasted time, confusion and missed chances for fun experiences.


Target Users
Men and women aged 20-30, living in urban areas and going out frequently.
City visitors who want local experiences even without knowing the city.


SWOT


Easy
Advantages:
Widely used Israeli app with strong brand awareness.
Makes it simple to search for nearby businesses and venues.
Includes ratings and reviews that help with decision-making.
Disadvantages:
Information is often outdated like opening hours.
Feels more like a directory than an interactive planning tool.
Users must already know what they’re looking for, discovery is limited.


Zappa
Advantages:
Well-known brand in Israel’s live entertainment scene.
Reliable source for concerts, cultural events and ticket booking.
Provides accurate schedules and purchase integration.
Disadvantages:
Narrow selection only on shows and concerts.
Not built for daily or casual social meetings.
The user journey ends with ticket purchase, it doesn’t cover the full experience of planning a night out.

Tiuli
Advantages:
Big database of nature sites, trails and outdoor activities.
Well-suited for families and outdoor enthusiasts.
Provides seasonal events and detailed activity guides.
Disadvantages:
Focus is mainly on tourism and outdoor trips, not everyday city life.
Doesn’t provide fast, simple tools for casual outings.
Feels more like an informational portal than a lifestyle companion.


Carmel
Advantages:
Offers a broad selection of workshops, couple activities, and attractions.
Organized in clear categories, useful for browsing options.
Good for planned experiences like gifts or events.
Disadvantages:
Functions more as a catalog than a dynamic app.
Lacks spontaneity and real-time decision support.
The experience is transactional, not community or lifestyle driven.




User Survey


First Research Method: Quantitative survey.
Sample Size: 40 participants.
The majority of participants go out at least once a week. The target audience has high engagement with leisure activities.
78%
65% reported difficulty planning quickly and easily to decide where to go.
20
16
12
8
4
0
Strongly agree
agree
Both
Disagree
Strongly disagree
Do you usually use apps or websites to plan outings?
29.7%
18.9%
51.4%
Yes
Sometimes
No
Do existing apps help you find places that match your mood or atmosphere?
Yes
Sometimes
No
Among those who do use apps, 40% said the information is outdated or incomplete.
40%
The majority of participants agreed they would use an app that gives personalized recommendations
70%


Interviews
Second Research Method: Qualitative in depth semi structured interviews
Sample Size: 6
Yuval (23):
"You end up jumping between Google, WhatsApp, and apps like Easy, and in the end you just get lost. An app that organizes everything in one place would make the process much easier."
Ron (25):
"Many times I don’t even know what I feel like doing. If something could suggest ideas for me, it would help me actually go out instead of staying stuck at home."
Talia (22):
"I arrived at a place that Easy showed as open, but it was closed. If an app gave me reliable, updated info, I would trust it and use it more."
Roi (28):
"Usually I wait for a friend to organize the night. If it doesn’t work out, I just go back to sleep. If there was a way to plan together easily, it would really help."
Ilan (20):
"Most apps don’t feel real what they show in photos isn’t what you actually get. I want something that feels authentic and reliable."
Yaniv (24):
"Too many ads or fake recommendations would turn me off. If it’s not real or trustworthy, I just won’t use it."
User Personas
The Solution
01 Going Out Made Effortless
A mobile app that helps people find where to go out fast, simple and stress free. By analyzing users’ preferences, time and location, it recommends nearby experiences.
02 Personalized Experiences, Instantly
Using an AI-based mood system, the app personalizes suggestions to both individuals and groups. It brings one smooth flow so users can stop scrolling between apps.
Information Architecture

Business Models
Affiliate marketing
The app earns a small commission whenever users book tickets, order rides or make purchases through integrated links like taxis or event platforms directly from the recommendation screen.


B2B
Entertainment venues pay for promotion inside the app through personalized coupons offered in the rewards system. Users receive these rewards after leaving a review, which helps improve the algorithm.


Advertising Revenue
Non intrusive ads appear only on the home screen, never during active user flows. This provides steady income without harming the user experience or cluttering the interface.


Wireframes
First User flow












Second User flow
















Rewards & System




Color Palette
#
8
B
0
0
9
9
#
F
5
C
0
1
A
#
E
7
E
5
E
7
#
A
6
5
9
E
A
#
C
F
D
4
D
E
Typography
Icons


App Icon


Dark Purple = emotional, expressive
Gold = excitement, reward
H1
Bold 32px
H2
Semi Bold 24px
H3
Medium 18px
H4
Medium 16px
P1
medium 14 px
P2
Medium 12px
Aa
Poppins
Ab. Bb. Cc. Dd. Ee. Ff. Gg. Hh. Ii. Jj. Kk. Mm. Nn. Oo. Pp. Qq. Rr.
Ss. Tt. Uu. Ww Xx. Yy. Zz
Landing page

Dani Levi




University Student
Tel Aviv campus
23 years old
Male
Goals
Find places that match his energy and mood quickly.
Save time by skipping endless searches online.
Discover affordable, student friendly hangouts nearby.
Frustrations
Spends too much time deciding where to go.
Often reaches places that are full or not open.
Ends up staying home when plans fall apart.
Pain Points
Wasted time searching across multiple apps.
No clear fit between vibe and place choice.
Dependent on friends to organize outings.
Needs
A simple app that suggests places based on mood and budget.
Real-time info on availability and opening hours.
Option to plan or join group going out easily.

Michal Cohen




Marketing in Tech
Tel Aviv with a partner
29 years old
Female
Goals
Organize group outings that fit everyone’s vibe.
Enjoy calm, quality experiences after busy workdays.
Discover authentic, local spots to share with friends.
Frustrations
Hard to agree with friends on one place.
Too many options and reviews to compare.
Feels that many places online look better than they are.
Pain Points
Time wasted coordinating with different people.
Information overload and unreliable reviews.
Difficulty matching the outing style to group mood.
Needs
Smart planning tools to match shared preferences.
Trusted suggestions based on atmosphere and crowd.
Smooth, one place experience for searching and booking.
User Flow
I chose these scenarios from the two personas to highlight key moments where the app creates value: helping Dani quickly find a place that matches his mood and budget, and helping Michal coordinate group plans smoothly so everyone can choose a place that fits their shared vibe without long discussions or wasted time.


Artur’s Portfolio

